Instance Verification Kit (IVK)
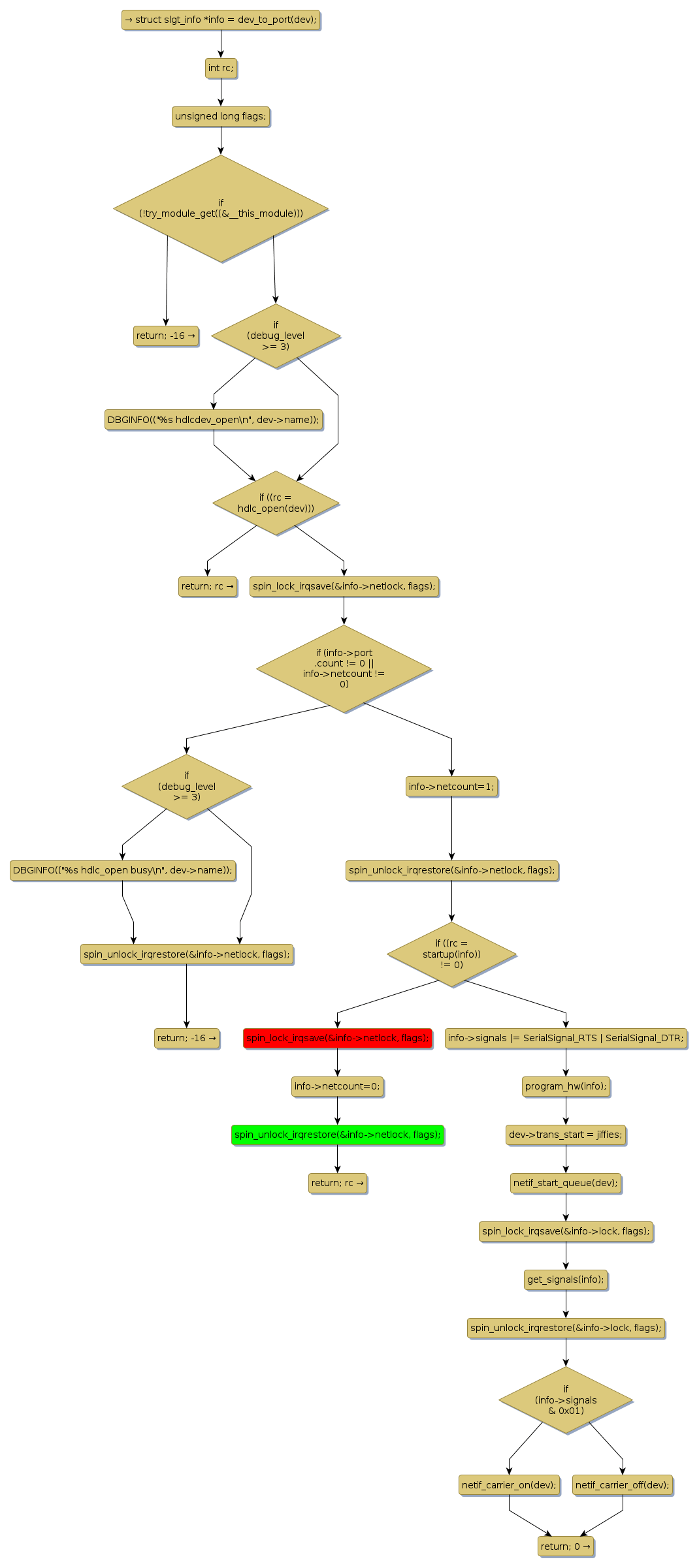
spin lock @ [43863+41+/linux-3.19-rc1/drivers/tty/synclink_gt.c]
Instance Signature: netlock
|
The Matching Pair Graph:
|
|
Function Name
|
Control Flow Graph (CFG)
|
Events Flow Graph (EFG)
|
Source Correspondence
|
|
hdlcdev_open
|
|
|
[43163+12+/linux-3.19-rc1/drivers/tty/synclink_gt.c]
|